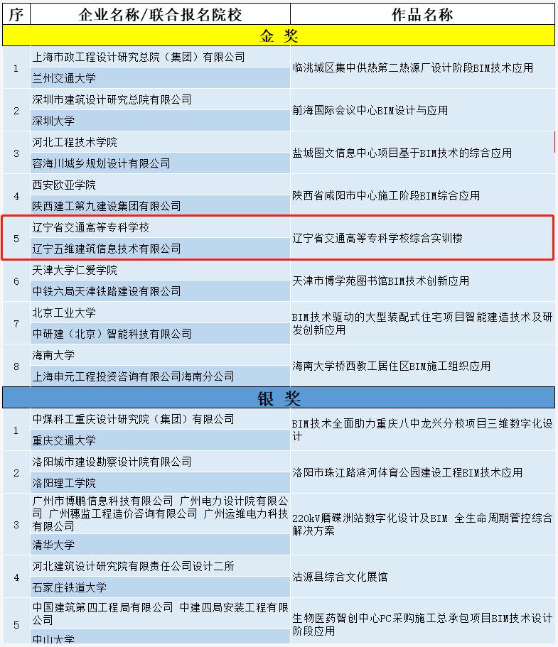
12月5日,由工业和信息化部人才交流中心主办,石家庄铁道大学、郑州高新区管委会承办,北京环球优路教育科技股份有限公司总冠名的2020第三届“优路杯”全国BIM技术大赛颁奖盛典圆满落下了帷幕。经过激烈角逐,由我校道桥系BIM研究中心哈娜、李冬松老师指导,包宇扬、赵峰、孟祥伟、王琪、陈芊宇、薛柏然、徐海源七名同学创作的“辽宁省交通高等专科学校综合实训楼”斩获本次大赛金奖。
“优路杯”全国BIM技术大赛于2018年成功举办首届比赛,距今已举办了三届,参赛队伍包括中国铁建、中国中铁、中国建筑、清华大学、同济大学、中国科学院大学等知名企业与院校,以其规格高、号召力强、影响深远而成为全国范围内最高级别BIM经典赛事。本届“优路杯”BIM大赛共设装饰、地质两个专项,工业与民用建筑、公共基础设施两个大类,又细分设计,施工与综合三个组别,共有参赛作品1253个,参与企业及院校秉持公平、公正、公开的评审原则,最终评选出金奖59项,银奖119项,铜奖176项。今年,受新冠肺炎疫情的影响,响应国家号召,原来的线下颁奖盛典转为线上直播,近2万余人在线观看,共同见证了奖项的揭晓。
一份耕耘,一份收获。在学校各级领导的支持下,道桥系BIM团队的指导老师长期指导学生学习专业基础知识、学习BIM软件应用、组织学生参加BIM相关竞赛以及1+X职业BIM技能等级证书的培训与学习,为此次全国大赛打下了坚实的基础,充分展现了我校学子良好的精神面貌、过硬的专业技能和竞技素养。此次竞赛优异的成绩彰显了道桥系深化教育教学改革聚焦创新型技术人才培养的显著成效,为我校在全国高校和行业内树立标杆形象奠定良好的实践基础。

